肺纤维化是一种慢性进行性间质性肺疾病,其特征是肺组织持续炎症和瘢痕形成,目前治疗手段有限。巨噬细胞作为免疫系统的重要成员,在肺纤维化中扮演了双重角色:既参与炎症反应,又促进纤维化进程。然而,巨噬细胞的具体调控机制尚不明确。YAP和TAZ 是Hippo信号通路的核心转录共激活因子,参与细胞增殖、分化和组织修复。此前的研究发现,YAP/TAZ在多种疾病中调控免疫反应,但其在肺纤维化中的作用尚未完全揭示。

近日,Manvendra K. Singh团队在European Respiratory Journal上发表了名为“YAP/TAZ are crucial regulators of macrophage-mediated pulmonary inflammation and fibrosis after bleomycin-induced injury” 的研究论文,研究揭示了Hippo信号通路的关键效应分子YAP/TAZ在肺纤维化中的重要作用。这项研究不仅阐明了巨噬细胞如何通过YAP/TAZ驱动炎症和纤维化,还为开发新的治疗策略提供了希望。

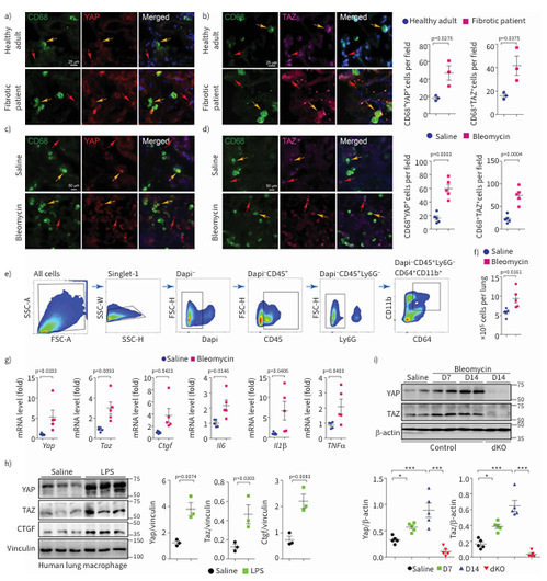
1:YAP/TAZ在肺纤维化患者和博来霉素处理小鼠的肺巨噬细胞中激活
为了研究病理性纤维化条件下巨噬细胞中YAP和TAZ是否被激活,作者检测了它们在肺纤维化患者和博来霉素处理小鼠肺中的存在和活性。免疫荧光显示,肺纤维化患者和博来霉素处理小鼠的肺组织中,CD68⁺巨噬细胞的YAP/TAZ核表达显著增加。流式细胞术和qPCR证实,博来霉素处理后,小鼠肺巨噬细胞(CD45⁺Ly6G⁻CD64⁺CD11b⁺)的Yap、Taz及其靶基因Ctgf、促炎因子IL-6、IL-1β、TNF-αmRNA水平升高。人原代肺巨噬细胞经LPS刺激后,YAP/TAZ蛋白表达上调。这些结果表明YAP/TAZ在肺纤维化中的巨噬细胞特异性激活,提示其可能参与巨噬细胞功能调控。

2:髓系特异性Yap/Taz缺失减轻博来霉素诱导的肺部炎症
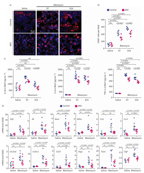
为了研究YAP/TAZ在巨噬细胞介导的炎症和肺纤维化中的作用,作者构建了骨髓细胞特异性Yap/Taz双敲除(dKO;LysMcre;Yapflox/flox;Tazflox/flox)小鼠。研究发现与对照组相比,Yap/Taz双敲除(dKO)小鼠在博来霉素处理后,肺内CD68⁺巨噬细胞数量显著减少,BALF中IL-1β、IL-6、TNF-α水平降低。 qPCR显示,dKO小鼠肺组织中促炎细胞因子(Il6、Il1β)、趋化因子(Ccl2、Ccr2)及促纤维化基因(Arg1、Fizz1、CTGF)表达下调。这些结果表明YAP/TAZ缺失抑制巨噬细胞募集和促炎反应,表明其对炎症驱动的肺纤维化至关重要。

3:Yap/Taz缺失减少单核来源肺泡巨噬细胞(Mo-AMs)和间质巨噬细胞(IMs)
接着作者研究了Yap/Taz缺乏是否会影响博来霉素给药后小鼠Mo-AMs的募集和功能。酶消化肺组织的流式细胞术显示,博来霉素处理后,dKO小鼠的Mo-AMs和IMs数量显著减少,而组织驻留肺泡巨噬细胞(TR-AMs)不受影响。qPCR显示,分选的Mo-AMs中,Yap/Taz缺失导致Il6、Il1β、Ccl2、Cx3cr1等基因表达显著降低,IMs中部分促炎基因也下调。免疫印迹显示,dKO小鼠肺巨噬细胞的NLRP3炎症小体活化标志物cleaved caspase-1、cleaved IL-1β蛋白表达减少。这些结果表明YAP/TAZ通过调控Mo-AMs和IMs的募集及炎症小体活化,驱动肺纤维化中的炎症反应。

4:Yap/Taz缺失减轻肺纤维化并促进肺泡上皮再生
为了了解巨噬细胞在肺纤维化中的YAP/ taz依赖性功能,作者对博来霉素治疗的对照组和dKO小鼠的肺切片进行了综合分析。天狼星红染色和Ashcroft评分显示,dKO小鼠肺纤维化程度显著低于对照组,羟脯氨酸含量(胶原沉积指标)减少。免疫荧光和qPCR显示,dKO小鼠肺组织中纤维化标志物(Collagen I、α-SMA)及成纤维细胞活化基因(Acta2、Col1a1)表达降低。博来霉素处理后,dKO小鼠的肺泡上皮Ⅱ型细胞(AT2,pro-SPC⁺)和Ⅰ型细胞(AT1,Hopx⁺)数量在后期(14天)显著多于对照组,提示上皮再生能力增强。这些结果标明YAP/TAZ缺失通过抑制纤维化和促进上皮修复,双重缓解肺损伤。

5:巨噬细胞特异性YAP激活加剧炎症反应
为了进一步研究YAP在炎症诱导纤维化中的作用,作者使用条件Rosa26等位基因R26YAP5SA与LysMCre小鼠杂交,激活髓细胞中的YAP,构建YAP组成型激活小鼠(LysM⁺Cre;R26ʸᴬᴾ⁵ˢᴬ)。免疫荧光结果显示,博来霉素处理后YAP激活小鼠其肺巨噬细胞中YAP核定位增强, CD68⁺巨噬细胞数量显著增加。qPCR显示,YAP激活小鼠肺组织中促炎基因(Il6、Il1β、Ccl2)和促纤维化基因(Arg1、CTGF)表达上调,Mo-AMs中Ccl2、Cx3cr1等基因显著升高。 IMs中仅Ccl2表达受YAP激活影响,提示YAP对Mo-AMs的调控更显著。这些结果表明YAP激活通过增强Mo-AMs募集和促炎因子分泌,加剧肺纤维化中的炎症级联反应。

6:YAP激活恶化肺纤维化并损伤肺泡上皮
接着,作者研究了巨噬细胞特异性 YAP 激活对损伤后肺纤维化的影响。天狼星红染色和羟脯氨酸测定显示,YAP激活小鼠肺纤维化程度显著高于对照组,纤维化标志物(Collagen I、α-SMA)蛋白表达水平和成纤维细胞活化基因(Acta2、Col1a1)表达水平升高。博来霉素处理后,YAP激活小鼠的AT2细胞(pro-SPC⁺)和AT1细胞(Hopx⁺)数量显著减少,上皮再生受损。这些结果表明YAP过度激活通过促进成纤维细胞活化和抑制上皮修复,加速肺纤维化进展。

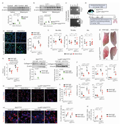
7:阻断CCL2抑制YAP介导的肺纤维化
接下来作者研究了巨噬细胞特异性Yap/Taz缺失或Yap过表达是否会影响CCL2的表达和功能。免疫印迹结果显示,Yap/Taz缺失降低CCL2蛋白水平,YAP激活则升高CCL2蛋白水平。进一步通过ChIP实验分析发现,YAP/TAZ直接结合Ccl2启动子。抗CCL2中和抗体显著减少YAP激活小鼠的Mo-AMs募集,降低纤维化评分和胶原沉积。中和CCL2后,YAP激活小鼠的AT2细胞数量恢复,上皮损伤减轻。这些结果确认YAP/TAZ-CCL2轴是巨噬细胞募集和纤维化的关键通路,靶向CCL2可逆转YAP介导的病理效应。

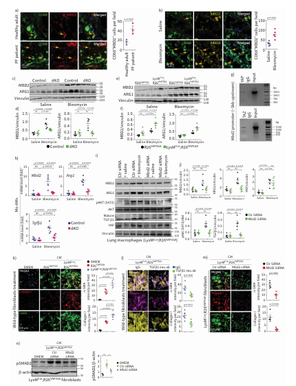
8:YAP通过MBD2-TGFβ1-pSMAD2轴调控促纤维化巨噬细胞极化
为了研究YAP/TAZ是否在肺纤维化过程中调节巨噬细胞中MBD2的表达和功能,作者检测了肺纤维化患者和博莱霉素治疗小鼠的肺组织样本,以及他们各自的对照组。研究结果发现肺纤维化患者和博来霉素处理小鼠的巨噬细胞中,MBD2与YAP/TAZ共定位,Yap/Taz缺失降低MBD2表达,YAP激活则升高MBD2表达。 ChIP证实YAP/TAZ结合Mbd2启动子,Mbd2敲低抑制博来霉素诱导的ARG1、TGFβ1表达及AKT磷酸化。条件培养基实验显示,MBD2缺失削弱巨噬细胞诱导成纤维细胞向肌成纤维细胞转化的能力(α-SMA⁺、Collagen I⁺减少),TGFβ1中和抗体或Mbd2敲低均可抑制pSMAD2激活。这些结果揭示YAP/TAZ-MBD2-TGFβ1-pSMAD2信号轴在巨噬细胞-成纤维细胞交互作用中的核心作用,驱动纤维化进程。

这项研究首次系统阐明了YAP/TAZ在巨噬细胞介导的肺纤维化中的核心作用,为理解肺纤维化的发病机制提供了新视角。未来,针对YAP/TAZ及其下游信号轴的药物开发(如小分子抑制剂、抗体疗法)有望成为肺纤维化治疗的突破方向。期待这些发现能早日转化为临床应用,为广大患者带来希望。

原文链接:
https://pmc.ncbi.nlm.nih.gov/articles/PMC12138047/