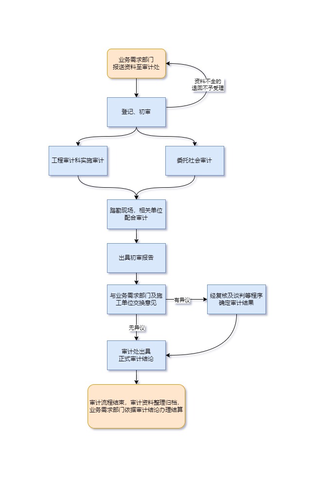
工程结算审计流程图
发布时间:
2026-03-27
浏览次数:
10
版权所有©河南师范大学审计处