特发性肺纤维化(IPF)是一种进行性肺部疾病,涉及肺组织瘢痕形成和肺功能下降,最终导致死亡。ACP5 在肺泡巨噬细胞中的表达增加表明它在肺免疫环境中起着至关重要的作用,但确切功能和机制尚未阐明。

2024年1月24日发表在Immunology上的一篇“Macrophage expressed tartrate-resistant acid phosphatase 5 promotes pulmonary fibrosis progression”的文章,通过基因敲除、RANKL 抑制和细胞移植等方法,确定了ACP5 在肺纤维化中的作用,表明巨噬细胞来源的ACP5在肺纤维化的发展中起着重要的作用,并可能为IPF的治疗干预提供潜在的靶点。
Result 1:ACP5由人肺泡巨噬细胞表达,并且在IPF中,表达ACP5的巨噬细胞数量增加
前期研究显示ACP5在IPF中的潜在作用,然而许多围绕着驱动这些促纤维化变化的机制。本文作者研究了靶向ACP5抑制肺泡巨噬细胞是否是一种缓解肺纤维化发病和进展的策略。为了评估这种方法的可行性,作者分析人类蛋白质图谱来证明ACP5在人体内的分布,同时通过单细胞测序确定ACP5基因在各种器官中的表达(图1a),发现ACP5主要存在于肺巨噬细胞中(图1a)。前期报道巨噬细胞是肺中表达ACP5的主要细胞,作者对人肺切片进行免疫组化染色以研究正常肺组织与IPF肺组织中Acp5阳性巨噬细胞的数量。用CD68 或 ACP5 的抗体对连续肺切片进行染色显示IPF 组织中的ACP5阳性巨噬细胞数量更多(图 1b)。此外,与健康对照组织相比,在IPF组织中发现ACP5阳性巨噬细胞的聚集增加(红色箭头)。

Result 2:小鼠Acp5-/-巨噬细胞可抑制成纤维细胞的迁移
巨噬细胞分泌的细胞因子和蛋白质包括ACP5,已被证明可诱导间充质来源细胞的增殖和分化。因此,作者研究了巨噬细胞裂解物是否会影响成纤维细胞的分化,从而影响肺纤维化的进展。首先,将从WT和博莱霉素诱导的Acp5-/-小鼠的BALF中纯化的f4/80阳性细胞用于Transwell实验。博来霉素处理的Acp5缺陷巨噬细胞的裂解物减弱了成纤维细胞的增殖能力(图2b,c),PMLF的迁移减少证明了这一点。对纤维化相关蛋白COL1A1、α-SMA和FN的进一步分析也表明,WT巨噬细胞可以刺激成纤维细胞中这些纤维化相关蛋白的产生(图2d)。这些数据表明,巨噬细胞衍生的ACP5增加了成纤维细胞的迁移能力。之前的研究表明,TGF-β1诱导了人原代肺成纤维细胞(PHLF)中ACP5的表达,并且ACP5增加了PHLF的迁移和分化。该研究证实,与未转染的PHLF细胞相比,在TGF-β1刺激的原代肺成纤维细胞(PHLF)中敲降ACP5导致迁移细胞数量减少(图2e,f)。然而,本研究结果也显示,巨噬细胞直接或间接表达ACP5,上调成纤维细胞中ACP5的表达,导致成纤维细胞迁移增加(图2d)。

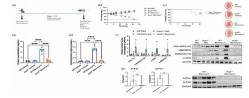
Result 3:ACP5缺失可显著减缓小鼠肺纤维化进展
小鼠Acp5的缺失已被证明可减缓肺纤维化进展。为了进一步剖析小鼠肺中ACP5的作用,作者将博来霉素施用于WT和Acp5−/−小鼠(图3a)。结果表明,ACP5−/−小鼠受到显着保护,免受体重减轻和死亡的影响(图3b,c)。与Acp5-/-相比,WT肺中总蛋白和羟脯氨酸浓度的显着增加,进一步支持了这一观点(图3d,e)。蛋白质印迹显示与WT小鼠相比,Acp5−/− 小鼠的纤维化相关蛋白减少(图3f)。此外,与 Acp5−/−小鼠相比,WT小鼠肺组织和 BALF 中的总 Acp5 水平显着增加(图3g)。

Result 4:Acp5 缺失后细胞募集减弱并且减少促纤维化细胞因子的产生
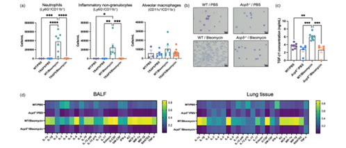
IPF进展的一个重要因素是免疫细胞的参与,在纤维化期间巨噬细胞提供大量的 TGF-β1。此外,在一项关于小鼠细菌性肺部感染的研究中,ACP5被证明可促进免疫细胞迁移到肺腔。因此,作者试图通过对小鼠BALF样本进行流式细胞术来研究小鼠肺环境,定量分析中性粒细胞(Ly6G/CD11b)、炎性非粒细胞(Ly6G++−/CD11b)和肺泡巨噬细胞(Ly6G+−/CD11c)。与 Acp5 −/−/博来霉素小鼠相比,WT/博来霉素样品中嗜中性粒细胞和炎性非粒细胞的数量显着增加(图4a)。Giemsa-Wright 染色样本显示 WT/博来霉素样本中的免疫细胞浓度同样增加(图 4b)。此外,与WT对照组相比,Acp5−/− 小鼠的TGF-β1的浓度降低。
Acp5敲除后免疫细胞募集减少,作者想确定小鼠血浆、BALF和肺匀浆中的促炎和促纤维化细胞因子水平。使用 23 plex-cytokine 炎症多重免疫测定法研究细胞因子水平。结果表明,在Acp5敲除后,BALF、血浆和肺组织中的大多数细胞因子减少。特别是在BALF中,IL-4 、IL-6 和IL-13 的降低。在Acp5−/−小鼠的肺匀浆中,IL-4,IL-6和IL-13的水平降低(图4d)。

Result 5:Acp5敲除可减少肺组织损伤并且导致肺组织中趋化因子表达改变
组织学肺损伤是IPF的一个决定性临床特征。作者使用 H&E 染色评估了组织学损伤,与从 Acp5−/−/博来霉素小鼠获得的样本相比,博来霉素/WT样本显示出更大的肺结构和免疫细胞募集损失(图5a)。使用picrosirius red进行额外的胶原染色,与WT/博来霉素小鼠的肺组织相比,Acp5−/−博来霉素小鼠肺组织胶原沉积减少(图5b)。
考虑到小鼠肺的免疫细胞招募减少,想确定这些变化是否是在基因水平上决定的。作者使用PCR阵列评估了纤维化特异性基因的调控。结果显示,与WT/博莱霉素基因相比,
Acp5−/−博来霉素的Dcn基因、Mmp9基因、Cxcr4基因、Tgif1基因、Stat6基因的基因折叠调控增加;而Mmp13基因、Il1-α基因、Ccl3基因的基因折叠调控减少。

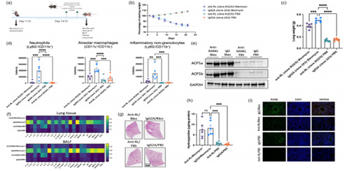
Result 6:抑制RANKL可减少免疫细胞募集,但不会减少肺损伤或纤维化
RANKL促进细胞迁移并激活转录因子NFATC1,后者诱导ACP5的表达。因此,RANKL可能参与纤维化的发展。研究发现,给予RANKL抑制剂denosumab可显着降低免疫细胞募集和细胞因子的产生,但对肺重量和总体重的影响非常小(图6a-e)。更具体地说,与IgG2A对照的小鼠相比,小鼠总体重不受RANKL抑制剂的影响,而肺重量下降(图6b,c)。使用RANKL抑制剂后,免疫细胞募集(包括中性粒细胞、肺泡巨噬细胞和炎性非粒细胞)显着减弱,与 Acp5−/−小鼠中可见的肺泡巨噬细胞募集相反(图6d)。然而,RANKL抑制并没有显著降低Acp5a和Acp5b的产生,与IgG2A对照组的小鼠相比,RANKL抑制剂处理的小鼠的肺匀浆中任一蛋白质仅略有减少(图6e)。与IgG2A/博来霉素对照组相比,RANKL抑制剂/博来霉素小鼠肺组织和BALF中的免疫细胞募集的减少。特别是与炎症相关的关键细胞因子,包括 IL-1α、IL-6 和 KC(图6f)。然而,与纤维化变化相关的细胞因子仅略有减少,包括 IL-4 和 IL-13。由此产生的肺组织学(图6g)证实了使用RANKL抑制剂后缺乏抗纤维化活性,与IgG2A /博来霉素对照组相比,可溶性胶原蛋白(羟脯氨酸)也不受影响(图6h)。为了确认RANKL的抑制作用,作者对小鼠肺进行了免疫荧光,在RANKL抑制剂处理的样品中观察到RANKL强度降低(图6i)。

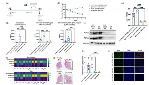
Result 7:ACP5−/−型巨噬细胞可改善肺功能
由于巨噬细胞是ACP5的主要来源,因此作者想确定从WT和Acp5−/−小鼠中添加分离的骨髓来源的单核细胞(BMDM)来源的巨噬细胞的效果。根据先前研究的方法,分离和培养巨噬细胞,并在第7天和第14天通过气管内给药转移到小鼠肺中,从而在ACP5的背景下对巨噬细胞的影响进行时间解剖(图7a)。结果表明,巨噬细胞的补充并没有显著增加小鼠的体重(图7b)。然而,在第7天,添加Acp5/巨噬细胞破坏了小鼠的肺重量,与博莱霉素/无治疗对照组相比,没有其他明显的差异(图7c)。在BALF和肺组织中,小鼠细胞因子的产生进一步变化,第14天WT巨噬细胞转移导致BALF和肺组织中的细胞因子明显多于博来霉素对照,包括IL-4、IL-6和IL-13(图7d)。有趣的是,在第7天和第14天添加Acp5−/−/巨噬细胞,与在第7天添加WT巨噬细胞相比,细胞因子的产生减少。然而,在同一时间点添加Acp5−/巨噬细胞与在第14天添加WT巨噬细胞相比,仅可轻微减轻肺损伤(图 7e,f)。小鼠肺中的羟脯氨酸测量显示,与第14天的小鼠相比,接受Acp5−/−巨噬细胞的小鼠的羟脯氨酸值降低(图7g)。免疫印迹显示,ACP5−/−巨噬细胞添加后小鼠肺的ACP5含量降低,表明ACP5产生的潜在下调(图7h)。

总之,作者的研究证明了ACP5在IPF疾病中的作用。Acp5缺失的小鼠免受博来霉素诱导的纤维化肺损伤。此外,Acp5敲除小鼠体内的细胞募集和细胞因子产生显着减弱。这得到了小鼠肺组织RANKL抑制剂靶向给药的支持。最后,通过将BMDMs转移到野生型小鼠中,ACP5的巨噬细胞特异性作用被提出,而使用基因敲除小鼠将进一步支持这些说法。综上所述,作者的研究结果证明了ACP5是IPF的潜在治疗靶点。
原文链接:
https://onlinelibrary.wiley.com/doi/10.1111/imm.13748