肺纤维化(PF)是一种以炎症和胶原在肺泡间质沉积为特征的疾病,会导致呼吸困难和致命后果。迄今为止,已经开发了几种PF小鼠模型,包括博来霉素诱导和TGFβ过表达模型,但使用该模型很难研究PF不可逆进展的机制。

2023年12月14日发表在nature communications上题为Activation of ILC2s through constitutive IFNγ signaling reduction leads to spontaneous pulmonary fibrosis的文章中发现缺乏Ⅱ型固有淋巴细胞(ILC2)关键抑制因子的Ifngr1-/-Rag2-/-小鼠自发发展PF,并且在纤维化的起始阶段具有高Il1rl1(IL-33受体)表达的ILC2亚群。此外,在IPF个体的ILC2中证实了IL1RL1的增加和IFNGR1表达的降低,突出了Ifngr1-/-Rag2-/-小鼠作为纤维化研究小鼠模型的适用性。
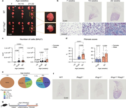
Result 1.Ifngr1-/-Rag2-/-小鼠自发发生PF
作者发现缺乏获得性免疫系统和IFNγ信号传导的Ifngr1-/-Rag2-/-小鼠的肺部随着年龄的增长而变白。Masson染色表明这些小鼠肺部发生了纤维化,且在15周时表现出细胞浸润和纤维蛋白积累,20周后观察到明显的纤维化。基于以上观察结果,作者决定评估三个不同年龄组小鼠的炎症和纤维化程度:<10、10-20和>20周龄。作者检测了119只Ifngr1-/-Rag2-/-小鼠BALF中细胞的数量,显示10-20周组的BALF细胞数量显著增加,>20周组的雄性高于雌性,此外,纤维化评分表明10周后纤维化评分显著增加,20周后雄性分数高于雌性。尽管报道称老年Rag2-/-小鼠会发生自发性PF,但在22周的WT小鼠或Rag2-/-或Ifngr1-/-单基因敲除小鼠中未观察到明显的纤维化。

Result 2.从临床角度评估Ifngr1-/-Rag2-/-小鼠的病理生理学
作者检查了Ifngr1-/-Rag2-/-小鼠与人PF共有的临床特征,发现Ifngr1-/-Rag2-/-小鼠的肺部未发生蜂窝状变化,但纤维蛋白在这些小鼠的肺泡中积累明显。与炎症期小鼠相比,30-31 周的 Ifngr1-/-Rag2-/- 小鼠血清中的 SP-D 水平显著增加、SpO2水平显著降低;与14周小鼠相比,33周的Ifngr1-/-Rag2-/-小鼠的Cst显著降低。这些数据共同表明,除一些组织学差异外,Ifngr1-/-Rag2-/-小鼠的肺功能临床指标与人类PF患者相似。IPF 对皮质类固醇治疗有抵抗力,在 Ifngr1-/-Rag2-/- 小鼠的炎症或纤维化阶段连续施用 4 周皮质类固醇治疗,结果显示炎症组中 BALF 中的炎症细胞数量减少,与人类IPF结果一致。

Result 3.ILC2 和 ST2-KLRG1- 细胞随着 PF 进展而增加
阐明炎症期的细胞动力学对了解纤维化的发展很重要,作者通过scRNAseq分析了Ifngr1-/-Rag2-/-小鼠中完整期、炎症期和纤维化期的肺细胞,确定了 24 种细胞类型,并对数据按三个阶段细分。首先分析成纤维细胞,结果显示成纤维细胞2的频率随着疾病的进展而增加,同时二者群体间的差异表达分析表明成纤维细胞 2 具有致病性状,因其纤维化因子 Col1a1、Col1a2、Col3a1、Timp1 和 Dcn 表达增加。
接着分析Ptprc 阳性免疫细胞,发现ILC、嗜碱性粒细胞、树突状细胞和巨噬细胞在炎症和纤维化阶段增加。由于据报道巨噬细胞和 ILC 参与人 IPF,作者随后对 Ifngr1-/-Rag2-/- 小鼠肺部的样本进行流式细胞术分析,发现在巨噬细胞中,Siglec-FlowCD11c+巨噬细胞(间质巨噬细胞)的数量在炎症期和纤维化期均增加;而在CD45+谱系-Thy-1+群体(主要由ILC组成)中,发现炎症期ILC2的数量显著增加,ST2-KLRG1-细胞的数量在炎症期和纤维化期均显著增加。这些结果共同表明,间质巨噬细胞、ILC2 和 ST2-KLRG1- 细胞可能参与 PF 的发病机制。此外,比较 24 周 Ifngr1-/-Rag2-/- 纤维化小鼠正常和病理区域的 ILC2 分布表明, ILC2 分散在整个纤维化区域且ILC2数量显著增加,这表明 ILC2 与纤维化之间存在密切联系。

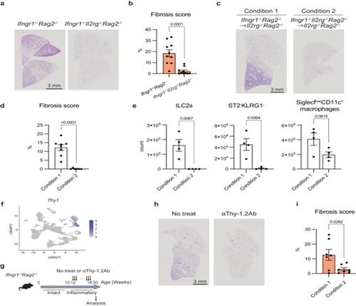
Result 4.ILC 对 PF 进展是必不可少的
由于 IL2Rγ 信号转导对于所有 ILC 亚群的发育至关重要,因此作者建立了 Ifngr1-/-Il2rg-/-Rag2-/- 小鼠,且这些小鼠未发生纤维化。作者将来自Ifngr1-/-Rag2-/-小鼠或Ifngr1-/-Il2rg-/-Rag2-/-小鼠的骨髓转移到ILCs缺陷的Il2rg-/-Rag2-/-小鼠中,并在骨髓转移后21-31周进行评估,结果显示在Ifngr1-/-Il2rg-/-Rag2-/-移植小鼠中未检测到纤维化,且这些小鼠的ILC2和ST2-KLRG1-细胞的数量显著减少,Siglec-FlowCD11c+巨噬细胞的数量趋于减少。这些数据表明,ILC2 和 ST2-KLRG1- 细胞均在 Ifngr1-/-Rag2-/- 小鼠的 PF 发展中起作用。

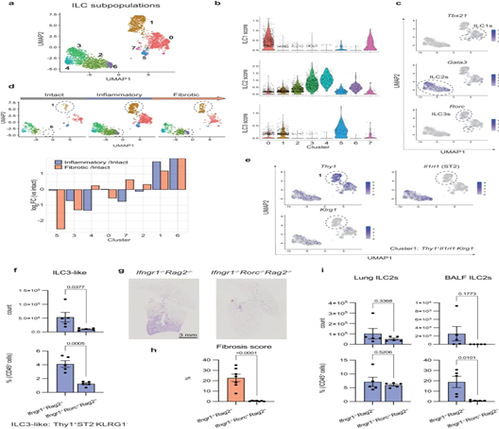
Result 5.ILC2 和 ILC3 亚群随着 PF 进展而增加
为了确定ILC中的哪些细胞主要导致纤维化,无监督聚类将ILC分为8个亚簇,并将簇 0 和 7 确定为 ILC1;簇 2、3、4 和 6 作为 ILC2;簇 1 和 5 作为 ILC3。簇 5 ILC3 显示 Ccr6、Cd4、Ccr7 和 Tnfsf4 表达升高,而簇 1 ILC3 显示 Ccr6 表达但缺乏 Cd4 和 Ncr1 表达。亚群进展阶段的组成分析表明,ILC3(簇 1)和 ILC2(簇 6)都从炎症期开始增加。根据 Thy1、Il1rl1和 Klrg1 的表达,簇 1 ILC3 可能是 CD45+谱系-Thy-1+ST2-KLRG1- 细胞。由于簇 1 ILC3 中ILC3 相关基因的表达低于典型的簇 5 ILC3,所以簇 1 ILC3被称为 ILC3 样细胞。鉴于流式细胞术和 scRNA-seq 结果均表明 ILC3 样细胞参与 PF 的发病机制,作者接下来通过敲除 Ifngr1-/-Rag2-/-小鼠的 Rorc 表达来耗尽 ILC3,结果表明Ifngr1-/-Rorc-/-Rag2-/- 小鼠中 ILC3 样细胞的数量和频率显著降低,且这些小鼠未发生纤维化,同时在炎症期的BALF 中 ILC2 急剧下降。综上所述,这些结果表明,ILC3的缺失和ILC2的功能障碍可能是Ifngr1-/-Rorc-/-Rag2-/-小鼠未发生纤维化的原因。

Result 6.IL-33介导的ILC2s激活对于PF进展是必不可少的
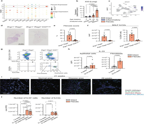
为了研究 ILC2 在 PF 中的参与,作者重点研究了纤维化炎症期出现在肺部的第 6 类 ILC2,结果表明22周的小鼠纤维化区域Il33的表达增加。由于Il1rl1 在 ILC2 中表达受到限制,因此生成了 Ifngr1-/-Rag2-/-Il33gfp/gfp 小鼠来检查 IL-33-ILC2 轴在 PF 中的重要性。Ifngr1-/-Rag2-/-Il33-/- 小鼠中的 Il33 耗竭显著抑制了纤维化的自发发作和 BALF 中 ILC2 的浸润,这表明IL-33对于Ifngr1-/-Rag2-/-小鼠PF的发展是必不可少的。
为了阐明PF中IL-33的细胞来源,作者生成了Ifngr1-/-Rag2-/-Il33gfp/+报告小鼠。近 80% 的 IL-33/GFP+ 细胞是上皮细胞,然而,在成纤维细胞中也观察到IL-33/GFP的表达,并且在22周的小鼠的成纤维细胞中表达升高。从Ifngr1-/-Rag2-/-小鼠分选的这些细胞中IL-33表达的定量显示,与纤维化相关的成纤维细胞中IL-33增加。IL-33、GATA3、PDGFRα和EpCAM的免疫荧光染色显示,IL-33 阳性细胞与 ILC2 一起存在于纤维化区域。在切片中量化每个 ROI中 IL33+ 细胞和 ILC2 的数量,显示纤维化期间 IL33+ 细胞和 ILC2 均增加。这些均表明,来自成纤维细胞和上皮细胞的IL-33激活的ILC2对Ifngr1-/-Rag2-/-小鼠的纤维化发展很重要。

Result 7.IL-33 激活的 ILC2 上调成纤维细胞产生的胶原蛋白
由于ILC2对纤维化的诱导很重要,作者从 WT小鼠中分离出ILC2和成纤维细胞并共培养,用细胞因子IL-2 和 IL-7 维持 ILC2 的存活,用 IL-33 激活 ILC2。在共培养后进行天狼星红染色,结果显示在与活化的ILC2共培养的成纤维细胞中胶原蛋白的产生增强,同时,在IL-33激活的ILC2存在下,从成纤维细胞中洗脱出天狼星红染料测得的吸收率增加,表明ILC2s直接诱导成纤维细胞的胶原生成。

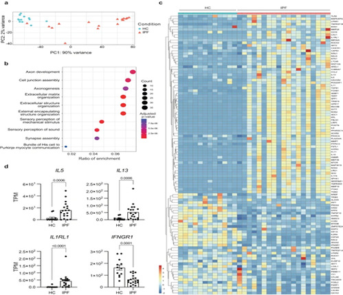
Result 8.来自IPF个体的ILC2显示出与来自Ifngr1-/-Rag2-/-小鼠的ILC2相似的表型
作者分析了 IPF 个体中的 ILC2,对从 12 名健康志愿者和 19 名 IPF 个体中分选的外周血 ILC2 进行RNA-seq 分析,并用PCA将IPF个体的ILC2与健康对照的ILC2区分开,与健康对照组相比,对IPF患者ILC2s中高表达的基因本体富集分析。之后,作者分析了促进PF的基因的表达,发现IL5、IL13和IL1RL1在IPF个体的ILC2中表达显著上调,而且IPF 患者 ILC2 中 IFNGR1 的表达显著降低,这些数据共同表明ILC2在IPF个体中被激活,这与在Ifngr1-/-Rag2-/-小鼠中观察到的机制一致。

综上所述,IFNγ信号传导的缺乏导致ILC2在炎症期过度激活,并加速成纤维细胞中的胶原蛋白的生成,此外,研究结果证明了在 PF 的初始阶段,靶向 ILC 的治疗干预可能会减轻纤维化的进展。
原文链接:
https://www.nature.com/articles/s41467-023-43336-6