肺纤维化(PF)是一种进行性和不可逆的肺部疾病,可导致肺功能下降、呼吸衰竭和最终死亡,通常预后较差。FRMD6是Hippo/YAP信号级联的上游组分,是衰老的关键调节因子。在衰老细胞中,FRMD6表达上调。敲降FRMD6可以抑制细胞的衰老,提示其在衰老中的作用。FRMD6水平升高与抑制性磷酸化YAP/TAZ水平的升高密切相关。CCN3由YAP调控并以剂量依赖的方式减弱FRMD6诱导的衰老。机制上,FRMD6与MST相互作用并激活MST导致YAP/TAZ失活。FRMD6的表达受p53和SMAD转录因子的调控。总之,本研究确定FRMD6作为一种新的衰老调节因子。

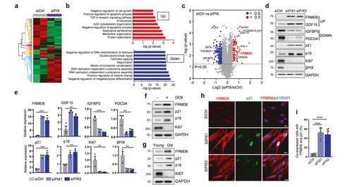
βPIX可以引发细胞的衰老。为此,我们通过蛋白质组学分析,发现4643例差异表达的蛋白。其中,我们重点研究FRMD6,首先检测到其在衰老细胞中的表达升高。在DOX诱导的衰老细胞中同样检测到FRMD6表达升高,最后作者通过免疫荧光染色,在衰老细胞中检测到FRMD6与P21的共定位增加。

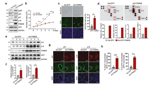
Result 2: Overexpression of FRMD6 induces senescence in vitro and in vivo.
基于FRMD6在衰老中的潜在作用,作者研究过表达FRMD6是否会诱导IMR90成纤维细胞的衰老,结果显示p21,p16和磷酸化的p53水平升高。同时,过表达FRMD6细胞的增殖能力下降。此外,SA-β-Gal活性升高。这证实了FRMD6在衰老中的诱导作用。作者又检测衰老相关因子的分泌情况,发现Eotaxin、IL-6、IL-8和TIMP-2水平升高。总的来说,这些发现支持FRMD6在IMR90成纤维细胞诱导衰老的作用。作者又进一步研究FRMD6在肺中的作用。结果显示过表达FRMD6 p21和p16显著上调。同时,免疫荧光染色显示过表达FRMD6肺切片中p21和p16的表达升高。

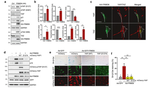
Result 3: Constitutively active YAP rescues FRMD6-induced senescence.
作者研究过表达FRMD6是否影响IMR90细胞中的Hippo/YAP信号。在FRMD6诱导的衰老条件下p16和p21表达上调,磷酸化的YAP/TAZ表达显著增加。免疫荧光显示细胞核YAP在衰老细胞中几乎检测不到,过表达FRMD6后显示较弱的YAP/TAZ荧光染色。为了进一步验证,作者过表达FRMD6结果显示单独过表达FRMD6的细胞显示明显的衰老特征,p21和p16的表达水平升高,SA-β-Gal活性增加;野生型或活性YAP (S127A)显著地缓解这些衰老特征。总的来说,这些结果显示Hippo/YAP信号通路在FRMD6诱导的衰老中具有重要作用。

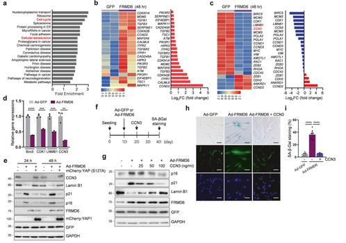
Result 4: Identification of CCN3 as a YAP target gene that mediates FRMD6-induced senescence.
为了确定YAP的靶基因,作者对被感染Ad-FRMD6的细胞进行RNA提取。KEGG分析结果显示5769个基因表达水平发生改变。其中BIRC,MCM2,CDK1,LMNB1和CCN3基因表达水平下降。有趣的是,CCND1、ANKRD1和CDH2显著上调。作者特别关注CCN3,结果显示过表达FRMD6可使得CCN3的mRNA和蛋白质水平下。重要的是,这种下调可被活性YAP抑制,证实CCN3是YAP的靶基因。随着CCN3浓度的增加可抑制p16、p21的表达和SA-β-gal活性。总的来说,作者发现CCN3是在FRMD6引起衰老过程中起关键作用的YAP靶基因。

Result 5: FRMD6 binds and activates MST kinase.
首先,作者证实FRMD6在MST激活中的作用。过表达FRMD6可以增加磷酸化MST的水平;XMU-MP-1可抑制MST的磷酸化和下游效应物MOB和YAP的表达。这表明MST位于FRMD6的下游。使用HA-FRMD6和FLAG-MST1质粒共转染IMR90细胞,结果显示FRMD6拉低MST1。当单独表达时,HA-FRMD6可以捕获MST1和MOB以及14-3-3 sigma。接下来作者在DOX诱导的衰老细胞中,检验FRMD6和MST之间的关系结果显示DOX可以增强FRMD6-MST1的相互作用。随后作者在DOX诱导的衰老细胞中检测到FRMD6水平升高;相反PP2A可抑制磷酸化FRMD6的表达水平。作者为了进一步确定,使用XMU-MP-1显著降低磷酸化的FRMD6水平。当共同表达时,FRMD6和MST1相互作用增强,但XMU-MP-1可以抑制他们的相互作用。总之,衰老细胞中FRMD6的上调可以促进其与MST的相互作用和MST的激活,激活的MST磷酸化FRMD6,最终导致YAP失活。

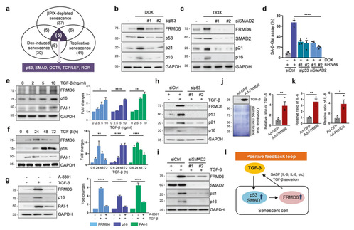
Result 6: TGF-β upregulates FRMD6 in a p53-and SMAD-dependent manner.
作者在DOX诱导的衰老细胞中敲降p53和SMAD可以抑制p21、p16的表达和SA-β-gal的活性,这证实它们在衰老过程中的作用。TGF-β激活SMAD2/3与SMAD4形成复合物以激活SMAD依赖性基因。值得注意的是,p53与SMAD相互作用,协同驱动PAI-1的转录。TGF-β以剂量和时间依赖性上调FRMD6的表达。A-8301(TGF-β受体抑制剂)可以抑制TGF-β诱导的FRMD6和衰老标志物的水平。在TGF-β诱导的衰老细胞中,敲降p53和SMAD2显著抑制FRMD6、p21和p16的蛋白表达。随后,通过免疫印迹和ELISA结果显示过表达FRMD6可导致TGF-β分泌增加并且也可检测到IL-6 and IL-8的分泌。总之,TGF-β上调FRMD6,FRMD6可导致衰老并促进TGF-β的分泌。

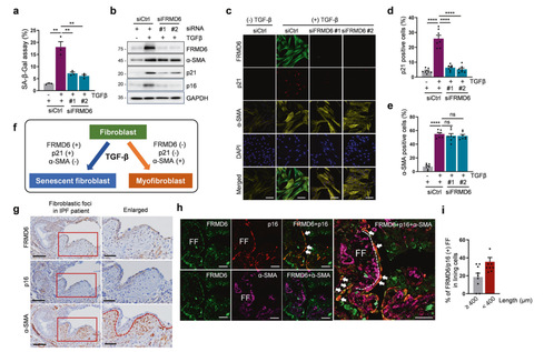
Result 7: FRMD6 mediates TGF-β-induced senescence but not myofibroblast differentiation.
作者研究FRMD6的特定作用。首先,敲降FRMD6可减少SA-β-gal阳性细胞的数量并且还抑制TGF-β诱导的p21和p16水平升高,α-SMA水平未受影响。作者猜测FRMD6可能特异性参与衰老但与肌成纤维细胞分化无关。为了证实这一点,作者对FRMD6、p21和α-SMA进行三重染色。结果显示,TGF-β处理上调FRMD6并与对照细胞中的p21重叠。敲降FRMD6后,α-SMA显著降低但p21的表达水平未受影响。结果表明,FRMD6是TGF-β诱导IMR90细胞衰老的关键因素。接下来,作者检测FRMD6在纤维化环境中的表达情况。通过免疫荧光结果显示,FRMD6在纤维化区域高表达并与p16共定位,但与α-SMA不共定位。

综上所述,本研究表明FRMD6在决定细胞衰老命运中起着关键作用并可能提供新的治疗方法。
原文链接:
https://www.nature.com/articles/s41418-024-01333-2