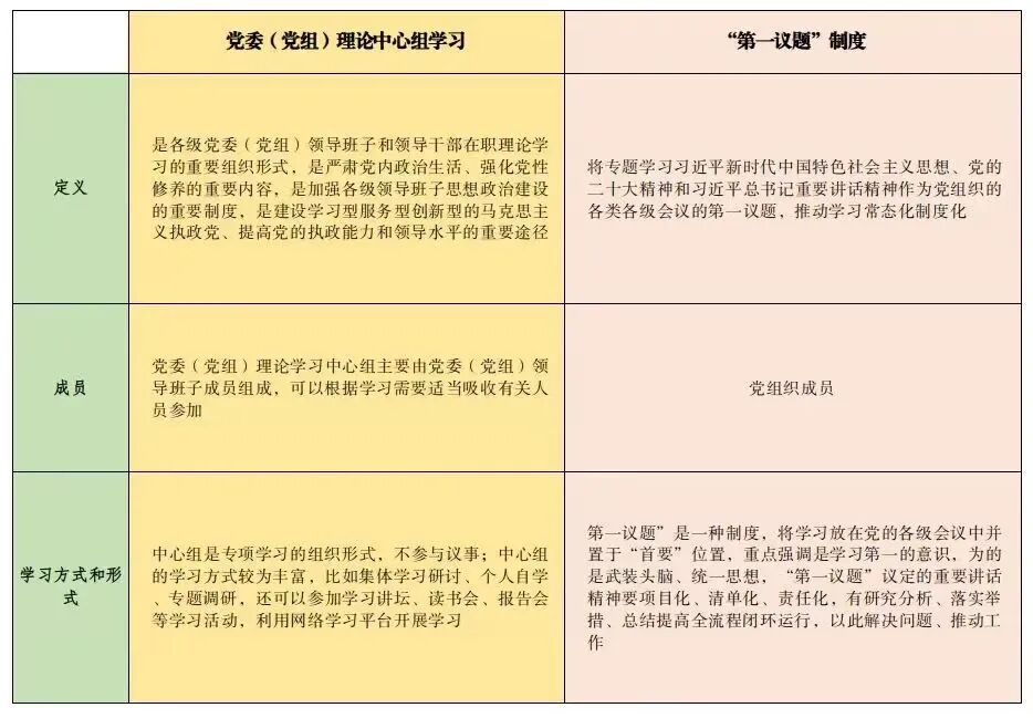
“第一议题”制度,就是聚焦政治建设这个党的根本属性,各级党组织必须把学习习近平新时代中国特色社会主义思想和党的会议精神、习近平总书记重要讲话精神等内容,作为党委会、理论中心组学习、支部大会、支委会、党小组会及其他党内重要会议的“第一议题”,第一时间组织传达学习。
建立实施“第一议题”制度,是持续加强党的政治建设、提高政治站位和政治能力、强化党员干部思想淬炼的重要抓手,是切实发挥各级党组织的领导作用的重要手段。因此,学习习近平新时代中国特色社会主义思想是各级党组织班子会议“第一议题”,放在各项议程的第一项,作为最重要的学习内容抓实抓细抓好。
怎样落实“第一议题”制度?
推动“第一议题”制度化
对习近平新时代中国特色社会主义思想和党的二十大精神、习近平总书记重要讲话、指示批示精神等内容,第一时间组织传达学习,列为党委会、理论中心组学习、党组织“三会一课”和其他重要会议的“第一议题”作出制度性安排,把学习融入日常、抓在经常。
坚持“第一议题”常态化
紧扣学习重点内容认真制定学习计划,重点从习近平总书记发表的重要讲话、重要指示批示中研究确定学习内容,并结合上级重大决策部署,及时组织学习,确保制度执行常态化。组织学习指定必读书目,“读原著、学原文、悟原理”,有的放矢思考研究相关问题,秉轴持钧、以一持万,为开展工作找准“金钥匙”和“定盘星。”
做到“第一议题”规范化
重点从习近平总书记对本行业本领域相关的重要指示批示,习近平总书记公开发表的重要讲话中找准学习重点,全面学深学透。持续完善“第一议题”机制,形成学习研究、督办立项、建立台账、推进落实、督促检查、考核评估、整改提升的工作闭环,确保事事有着落、件件有回应。
确保“第一议题”实效化
严格按照中央统一要求进行领学,深入领悟内涵、精准把握外延,把“第一议题”制度的贯彻落实与正在开展的工作相融合。强化落实政治自觉、思想自觉、行动自觉,结合实际研究制订贯彻落实措施,将习近平新时代中国特色社会主义思想转化为指导实践、推动工作的强大动力,奋力推动高质量发展。
党委(党组)理论中心组学习
与“第一议题”制度的区别

