学校主页
办事大厅
导航
首页
本站首页
学校主页
机构设置
机构简介
领导分工
科室设置
国有资产管理科
招标科
采购科
经济合同管理科
工作流程
招标采购
合同管理
资产管理
支部建设
招标采购信息
采购公告
结果公告
规章制度
学校规章制度
上级规章制度
下载专区
招标采购
合同管理
资产管理
其它
联系我们
当前位置:
首页
没用的栏目
办事指南
采购科
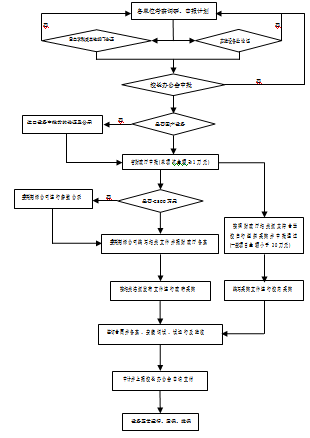
仪器设备采购流程图
发布时间:2015-11-20
浏览次数:
640
返回
原图
/